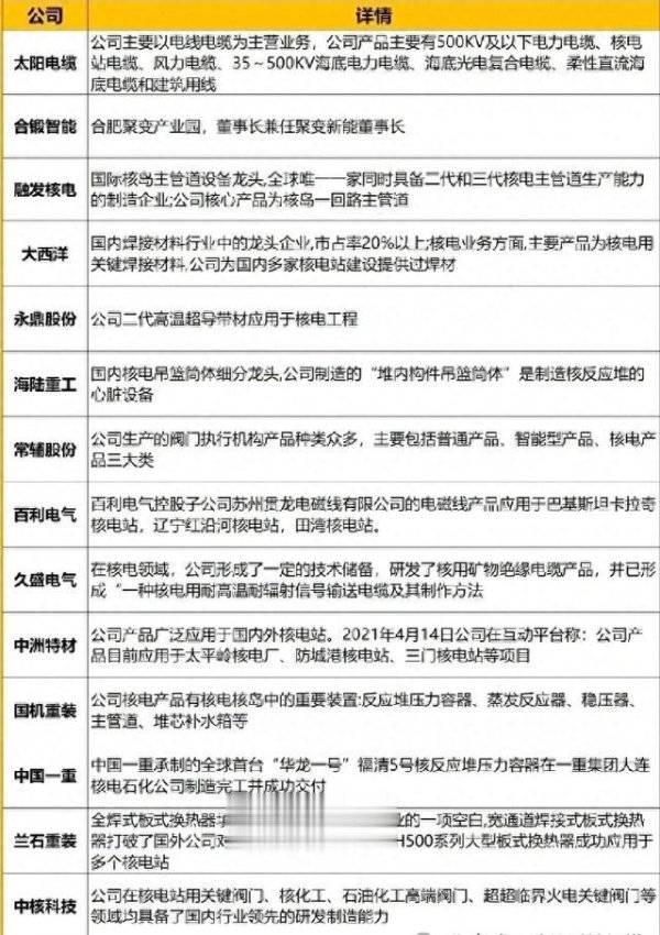
配资入门网 近年来,随着全球能源结构转型加速,可控核聚变作为终极清洁能源方案,其产业化进程受到广泛关注。部分上市公司已在核聚变技术研发、核心部件制造、材料供应等....
创同策略(实盘),我们是一家专注于股票配资的在线平台,提供实时股票行情、专业分析和投资策略,助您把握市场脉搏,实现财富增值。